15
01
-
2026
2026年起头招生!多所985高校新增中外合办专业
作者: 6163银河线路检测
2026年起头招生!多所985高校新增中外合办专业
航空航天大学智能学院由航空航天大学取西班牙瓦伦西亚理工大学合做举办。该学院以“中外理工科学生趋同培育”和全英文讲课为办学特色,开展本科、硕士、博士学历教育,办学总规模为1500人(含国际学生500人),估计将于2026年招收本科生270人(此中国际学生不跨越90人)。
新获批的结合学院将正在此根本上,进一步整合拓展两边正在人文社科、交叉学科及天然科学范畴的劣势,努力于开展高程度的结合学位项目取研究合做。
药学专业本科教育项目采用“3+1”培育模式,学生前三年正在武汉大学进修,第四年赴大学完成学业,满脚两边结业要求的学生将获得两校理学学士学位。
正在专业设置方面,智能学院的本科专业将开设通信工程、机械人工程、计较机科学取手艺、智能制制工程专业,学制4年。
学院将以培育兼具中国深度和全球广度、积极承担社会义务的面向将来的拔尖立异人才为本身,努力培育具有“全球视野、系统思维、协同立异”能力,胜任世界多样性和快速变化挑和的工管融合领甲士才。
中国农业大学萨里大合学院由中国农业大学取英国萨里大合举办,首批开设人工智能、计较机科学取手艺和电子消息工程专业。估计将于2026年招生,打算招收300人。
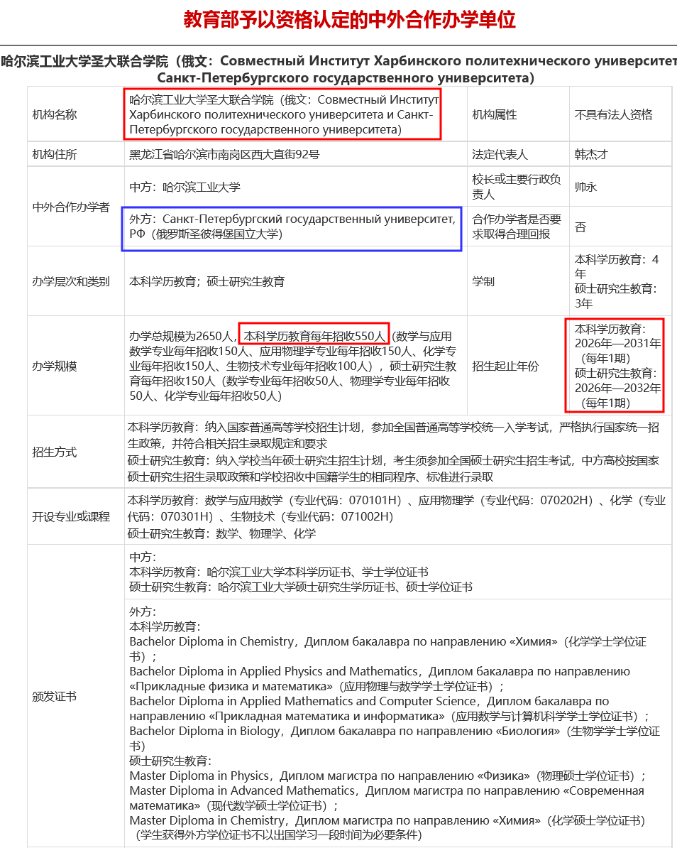
该学院旨正在夯实根本学科拔尖人才的国际化培育,首批开设数学取使用数学、使用物理学、化学、生物手艺四个本科专业,以及数学、物理学、化学三个硕士专业。学院估计将于2026年招生,打算招收本科生550人。
项目将整合两校正在药学教育、科研立异和临床实践方面的优良资本,配合培育具备国际视野、结实专业学问取立异能力的药学高条理人才。项目将引入大学先辈课程系统取讲授模式,并鞭策两边师资互动取学生交换,进一步拓展武汉大学正在医药健康范畴的国际化合做收集。
正在讲授资本设置装备摆设上,国际商学院将鼎力引进海外优良教育资本,三分之一以上课程由怀卡托大学选派高程度师资来华进行全英文讲课,确保讲授质量取国际尺度接轨。本科结业生将同时获得山东大学本科结业证书、学士学位证书及怀卡托大学学士学位证书;博士结业生将获得怀卡托大学博士学位证书。
外国硕士学位教育包含:数据科学、使用人工智能、计较取金融工程、金融科技、生物医学工程、智能制制、材料科学取工程、科技创业取立异等八个一年制硕士项目,每年打算招生2000人,建立了完整的本硕国际化人才培育系统。
本科开设机械工程、电子取计较机工程、材料科学取工程、消息工程、数据科学取大数据手艺等六大前沿专业。
智能学院是国内首个结合西班牙高校设立、笼盖本硕博完整学历系统的中外合做办学机构。学院办学地址位于浙江省杭州市北航杭州国际校园,将聚焦人工智能、具身智能、制制智能、通信智能等前沿范畴,通过中外融合的立异径,培育具有国际化视野、合适智能化时代社会经济成长需求的立异人才和“精专业、通外语、融文化、擅智能”的复合型高条理科研人才。
该项目由动物医学取生物平安学院从办,项目将依托大学人才培育劣势,融合南昆士兰大学的教育取优良课程资本,出力培育具有国际合作力、聚焦生物制药前沿、具有交叉学科布景的拔尖立异人才。
博士专业包罗电子消息(通信工程、计较机手艺范畴),机械(机械人工程、智能制制手艺范畴),学制4年。
文中消息源于教育部教育涉外监管消息网、各高校官网官微、收集,若有侵权请联系删除。查看更多?。
学生将体验“2+2”中外合做培育,后两年赴新加坡南洋理工大学进修,及格结业生可同时获得上海交通大学本科学历证书、学士学位证书及南洋理工大学的学士学位证书。
该学院首批设登时球物理学、地舆科学、聪慧水利、机械设想制制及其从动化、电子消息工程、电气工程及其从动化专业,估计将于2026年招生,招生打算数为350人。
国际学院首批将开展消息办理取消息系统、工程办理、供应链办理专业本科学历教育(估计将于2026年打算招收330人);办理科学取工程硕士研究生教育;以及天气变化、可持续贸易取绿色金融,金融取金融科技外国硕士学位教育。
本项目旨正在深度融合中澳高档教育资本,汇集两边高程度师资,结合建立取国际前沿接轨的课程系统取培育方案,实现“一程进修、双校认证”的国际化培育。
学院首批将开设智能建制、计较机科学取手艺、生物医学工程三个本科专业,共计招收360人,估计将于2026年招生,全面引入昆士兰科技大学的优良课程系统、讲授方式和师资资本,实行“4+0”培育模式。
雷丁大学亨利国际学院由取英国雷丁大学正在海南陵水黎安国际教育立异试验区合做举办。
武汉大学杜伦大合学院由武汉大学取英国杜伦大学合做成立。两校自2018年成立正式伙伴关系以来,正在考古学、地球科学、现代言语取文化等多个范畴开展了包罗结合郊野考古、学者交换正在内的深切合做。
硕士专业包罗电子消息(通信工程、计较机手艺、人工智能范畴),机械(机械人工程、航空工程、智能制制手艺范畴),学制2年。
学生完成学业后,可同时获得大连理工大学结业证书、学士学位证书和昆士兰科技大学学士荣誉学位证书。
学院首批设置三个本科专业取三个博士专业。此中,本科阶段将于2026年招生,估计招收360人,开设经济学、国际经济取商业、供应链办理专业,纳入国度通俗高档学校招生打算同一登科。
该项目也是学校办事国度教育对外计谋的主要实践,将无效推进部地域取“一带一”共开国家的高档教育合做,提拔西部教育的国际化程度,为建立全方位、多条理的教育对外新款式注入新动能。










6163银河线路检测
下一篇:大工各地校友工做动态 12月
下一篇:大工各地校友工做动态 12月